行业解决方案 垂直行业解决方案 短剧行业解决方案

# 短剧行业解决方案
更新时间:2025-03-18 15:29:18
# 方案介绍
快手小程序具备灵活接入、高效运营、全域触达三大特性:提供标准化接口与开发工具,支持第三方快速接入,降低开发成本;通过短视频挂载、直播引流、私域运营等能力,助力开发者实现精准营销与用户增长;同时,依托搜索、推荐、分享等多场景曝光,帮助小程序高效触达目标用户,打造全域经营生态。
在短剧行业,快手小程序为提供一站式解决方案,支持备案入库、短剧播放、付费订阅、授权分销等功能,帮助内容创作者实现高效变现。通过短视频挂载、直播引流、私域运营等能力,小程序助力短剧快速触达目标用户,提升用户粘性与转化率,打造内容生态闭环。
# 目标用户
微短剧行业开发者
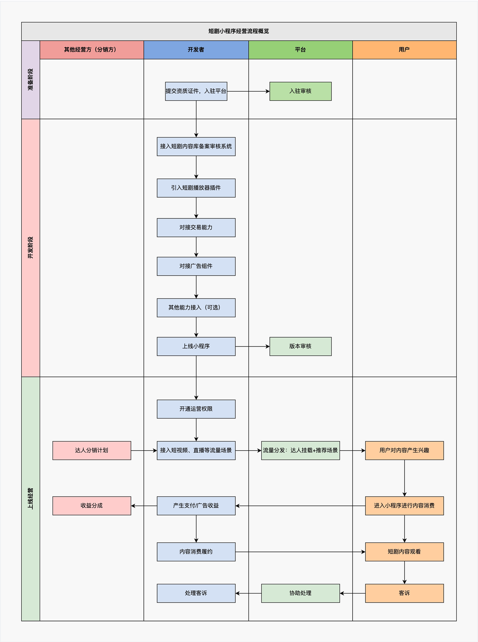
# 经营流程概览
![]() |
# 行业经营要求
| 一级分类 | 二级类目 | 经营要求 | 类目适用范围 |
| 文娱 | 微短剧 | 《广播电视节目制作经营许可证》,如有《信息网络传播视听节目许可证》请一并提供 | 适用于提供微短剧视听播放服务。 |
| 短剧类小程序上线之前完成小程序ICP备案 | |||
| 上线后完成《微短剧小程序接入内容备案审核系统》 |
详细行业规范,请见:
《微短剧类小程序管理规范 | 快手小程序文档 (opens new window)》
《微短剧小程序接入内容备案审核系统 (opens new window)》
# 运营方式
- 短视频、直播间高效引流:完成能力接入与配置后,开发者可通过发布短视频、开通直播挂载小程序,快速吸引目标用户。
- 提升复访流量曝光:设置小程序别名与标签,优化端内搜索体验,提高搜索成功率;
- 多渠道分享:通过转发链接、海报、h5等形式,将小程序分享至站内外渠道,扩大用户触达范围。
- 达人撮合平台:通过「达人开放平台」,邀请优质创作者为小程序创作优质能力,扩大引流效果。
- 数据驱动运营:通过开发者平台数据看板数据看板 (opens new window)或接口获取流量数据 | 快手小程序文档 (opens new window)、获取短视频挂载数据 (opens new window)、获取广告数据 (opens new window),获取关键场景流量数据(如短视频挂载、广告数据等),深度分析经营效果,优化运营策略。
| 场景 | 介绍 | 文档 | |
| 公域流量 | 短视频 | 短视频是快手用户最活跃的内容消费场景,也是短剧创作者快速引流的优质渠道。建议结合热门题材、剧情反转或互动玩法,提升短剧内容的吸引力。快手平台会根据用户对短剧的观看偏好和使用习惯,将小程序挂载入口精准展示在视频左下角或底部,帮助短剧创作者实现最优的流量转化效果。
| 运营规范:短视频挂载相关性说明 开发文档:快手开放平台-短视频挂载能力 |
| 直播间 | 直播间是短剧类小程序的核心运营场景,凭借其强互动性和沉浸式体验,适合实时推广短剧内容并实现用户转化。平台提供多剧集推荐卡、跑马灯、固定「小麻花入口」三大工具,能够精准引导用户跳转观看或付费,提升短剧的曝光率和转化效率,助力短剧创作者实现流量变现与用户沉淀。
| 运营规范:直播间挂载规范 开发文档:快手开放平台-直播间挂载能力 | |
| 复访流量 | 侧边栏 | 快手平台侧边栏小程序功能为短剧行业开发者提供了一个高效的用户触达和转化工具。用户观看短视频或直播时,可通过侧滑屏幕唤出侧边栏,直接访问开发者的小程序。
| / |
| 搜索 | 快手平台的搜索功能为短剧行业开发者提供了精准触达目标用户的高效引流工具,用户可通过搜索关键词直接访问小程序,帮助开发者提升曝光率、强化品牌认知并实现高效转化,同时结合热点优化关键词策略,助力短剧内容在竞争中脱颖而出。
| 开发文档:快手开放平台-搜索配置能力 | |
| 分享 | 站外分享功能则能扩大短剧的触达范围,实现低成本引流与品牌传播,吸引更多潜在观众。
| 运营规范:分享能力规范 | 快手小程序文档 开发文档:快手开放平台-私信分享与站外分享能力 | |
| 撮合平台 | 达人开放平台 | 「达人开放平台」为基于小程序的生态营销平台,有营销诉求的开发者可发布推广任务,平台将任务聚合在快手APP端「星火计划」功能中,邀请达人进行接单,完成开发者-达人的撮合,帮助达人在快手实现端内创作变现,帮助开发者实现流量获取与商业变现。
| 总览:星火计划小程序任务 for服务商:快手达人开放平台(星火计划)撮合服务商接入介绍 for开发者:快手星火|短剧小程序接入指引 |
# 开发指南
| 开发阶段 | 能力类型 | 说明 | 文档 | ||||||||
| 注册并入驻平台 | 注册入驻 | 提供短剧服务的开发者主体入驻,需持有/提交下列所需资质证件。
| |||||||||
| 创建小程序 | 创建小程序 | 在开发者平台创建上线小程序,并遵守小程序准入规范。 | |||||||||
| 小程序备案 | 按照相关要求进行小程序备案。备案成功且获得小程序ICP备案号后,才能发版审核上线。否则无法上架经营。 | 快手小程序ICP备案指引 | |||||||||
| 开发小程序 | 短剧开发工具 | 除了小程序通用开发者工具外,另外为短剧提供了播放器插件能力,大大提高开发效率 | |||||||||
| 内容备案审核 | 审核通过且发号(备案号)的微短剧作品,才可以在平台进行经营推广 | 微短剧内容备案审核系统 | |||||||||
| 接入关键能力 | 短视频挂载 | 短视频是快手用户最活跃的内容消费场景,为提高挂载效率,平台提供了多种短视频挂载渠道。 | |||||||||
【拍快手】 操作门槛较低的挂载方式,适合达人数量较多,或者配合运营活动引导用户主动挂载的时候适用。
| (需优化文档) | ||||||||||
【pc创作者服务平台发视频】 使用创作者服务平台上传视频时可选择挂载小程序,便于pc端进行系列操作。
| 快手创作者服务平台 | ||||||||||
【Open_api】 开发者调用接口批量创建视频,或者批量绑定已存在视频的PLC/底部通栏 | 批量挂载能力接入文档 | ||||||||||
| 直播间挂载 | 直播间是交易类小程序的核心经营场景,平台提供多商品讲解卡、跑马灯、固定「小麻花入口」三大工具,能够精准引导用户,提升转化效率。 | 直播间挂载能力 | |||||||||
达人视角(app内挂载)
| app直播挂载使用指南 | ||||||||||
达人视角(直播助手挂载)
| 直播助手使用指南 | ||||||||||
| 搜索词配置 | 优化小程序的关键词与描述,提升搜索排名,吸引有明确需求的用户主动访问。 | 搜索配置指南 | |||||||||
| 交易组件 | 通用交易能力 | 协助开发者提高经营效率,助力交易类小程序快速实现付费转化,降低成本。 | 交易类小程序通用能力 | ||||||||
| 广告组件 | 广告组件 | 符合一定条件的小程序开发者可自愿将小程序内指定位置分享给广告主作广告展示,即可成为小程序广告流量主,按月获得广告收入。流量主依托于小程序中高价值内容打造品牌阵地,实现内容变现,打造良性的小程序生态。 | 快手开放平台-广告组件接入能力 | ||||||||
| 金币免广告能力 | 用户进入“流量主”小程序消费内容后,可通过支付金币免除观看广告的能力 | 金币免广告接入能力 | |||||||||
| 其他能力 | 了解其他能力,基于行业特性决定接入哪些能力 | 能力目录 | |||||||||
# 常见问题
Q:流量主结算单在哪里查看?
A:月结算金额需为1000 元及1000元以上,会发送结算邮件到管理员邮箱,如当月未达到结算金额,不会收到结算邮件。在当前小程序累计金额到达1000后,会发送结算邮件通知,累计金额邮件与当月结算邮件分开发送。
Q:小程序个体户主体,小程序流量主收益可以用法人账户收款吗?
A:结算账户绑定的银行卡号必须为企业的对公账户,如果开通流量主的打款验证能验证成功的话,是可以的。










